讲座回顾|中文纳入“一带一路”沿线国家国民教育体系:区域特征、现实挑战与推进方略
2022年11月3日下午1:30,北京师范大学国际中文教育学院顺利举办《中文纳入“一带一路”沿线国家国民教育体系:区域特征、现实挑战与推进方略》专题报告。本次报告由吴成年老师主持,主讲嘉宾为辽宁师范大学国际教育学院李宝贵教授,讲座以线上形式在北京、珠海校区同时展开。此次讲座是学院研究生文化考察周的重要活动之一。
本次报告主要围绕“一带一路”沿线国家国民教育体系建设展开,深入分析了中文纳入“一带一路”沿线国家国民教育体系的区域特征,指出了新形势下中文纳入国民教育体系面临的现实挑战,并根据现状分析提出促进中文纳入“一带一路”沿线国家国民教育体系的因应之策,为推进中文纳入更多国家国民教育体系提供了新思路、新路径。
本次报告一共分为研究背景、区域特征、现实挑战和推进方略四个部分。
第一部分,李教授指出,目前党和国家十分重视中文的国际传播效果,国际中文教育发展态势良好,中文纳入海外各国国民教育体系具有重要意义,是增强中华文明传播力影响力,推动中华文化更好走向世界的重要途径。此外,李教授还指出目前学界关于推进中文纳入国民教育体系的区域化、国别化的系统研究才刚刚开始,理论建构尚未开展,研究的广度和深度有待拓展。


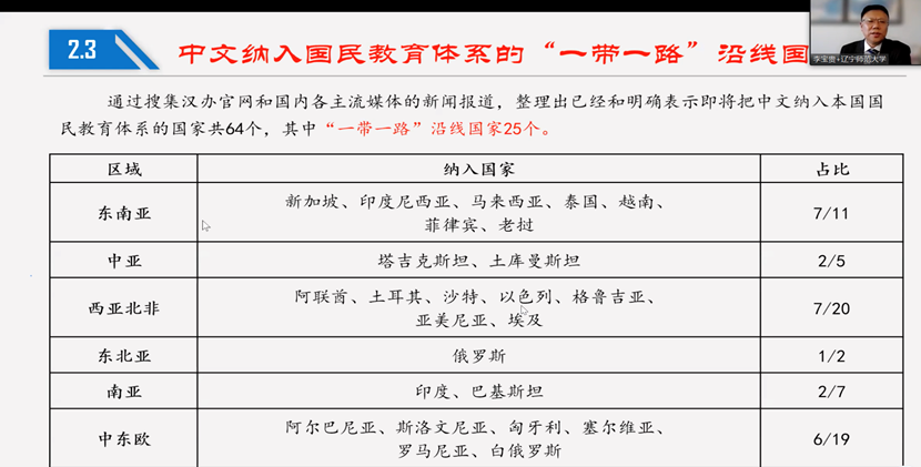
第二部分,李教授列举了中文纳入国民教育体系的发展历程、区域分布状况等,重点整理了“一带一路”沿线国家中已经和即将把中文纳入本国国民教育体系的国家分布情况,并对中文纳入对象国国民教育体系的主要方式、主要形式以及总体特征等要素进行了详细分析。 


第三部分,李教授认为国际中文传播面临的基础性挑战包括:中文纳入“一带一路”沿线国家国民教育体系面临的现实因素包括纳入进度不理想、纳入层次未实现全覆盖、教育资源适配度整体偏低、孔子学院/课堂建设供需对接失衡,并以中东欧国家为例,对中文纳入国家国民教育体系的区域研究范式进行了相关探讨。

第四部分,李教授针对研究区域特征和当前面临的问题,提出了推进中文纳入“一带一路”沿线国家国民教育体系的有效方略,包括加强顶层设计、提供精准服务、强化风险防控化解能力等六项优化措施。



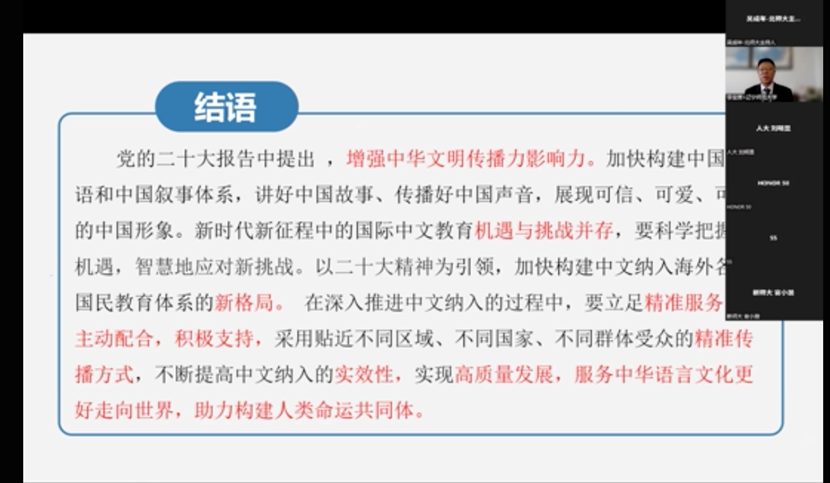
报告最后,李教授再次强调,新时代新征程中的国际中文教育机遇与挑战并存,要以二十大精神为引领,加快构建中文纳入海外各国国民教育体系新格局。同时,在深入推进中文纳入的过程中,要立足精准服务、主动配合,服务中华语言文化更好走出国门,走向世界。
本次报告气氛热烈,得到了国际中文教育学院师生的广泛参与,深刻分析了国际中文教育如何与“一带一路”沿线国家紧密结合,拓展了新兴的研究视角,对国际中文教育的进一步发展具有重要意义。在互动环节,李教授对师生们提出的问题作了精彩的回应与解答。本次讲座也吸引了中国人民大学、新疆师大、北京华文学院等兄弟院校师生的参加。
(杨子童、吴成年供稿)